臻鼎科技集团(秦皇岛园区)2026 届校园招聘简章
宏启胜精密电子(秦皇岛)有限公司
一、集团介绍
臻鼎科技集团(Zhen Ding Tech. Group)旗下公司包含『臻鼎科技控股股份有限公司』(2011 年于台湾证券交易所上市,集团第一家上市公司)、『鹏鼎控股(深圳)股份有限公司』(2018 年深圳交易所上市)、礼鼎半导体科技(深圳)有限公司等,2020 年底并入『先丰通讯股份有限公司』,将网通、车用及高速运算等产品纳入版图。公司为全球范围内少数同时具备各类 PCB 产品研发、设计、制造与销售服务的专业大型厂商,拥有优质多样的 PCB 产品线,主要产品范围涵盖 FPC、SMA、SLP、HDI、Mini LED、 RPCB、Rigid Flex 等多类产品,并广泛应用于通讯电子产品、消费电子及高性能计算机类产品以及 EV 汽车和 AI 服务器等产品,具备为不同客户提供打造全方位 PCB 电子互联产品及服务的强大实力,打造了全方位的 PCB 产品一站式服务平台。公司高度重视研究开发工作,在深圳市设有研发中心,公司不断加强产学研合作,截止目前已与包括清华大学深圳研究生院、北京大学深圳研究生院、中山大学、哈尔滨工业大学(深圳)、深圳大学等大陆知名高校以及台湾工业技术研究院、台北科技大学、成功大学、台湾清华大学、中兴大学及中原大学等多所台湾地区知名学府及研究机构进行研发合作,截止 2023 年 12 月,公司已获得国内外授权专利数 1648 件。根据 Prismark2018 至 2024 年以营收计算的全球 PCB 企业排名,公司 2017 年-2023 年连续七年位列全球最大 PCB 生产企业。
二、招聘相关
| 项目 | 具体内容 |
| 招聘岗位 | IT 工程师/ 研发工程师/ 机电工程师/ 设备工程师/ IE 工程师/ 物控管理 师/ 化学工程师/ 财务管理师/ 设计工程师/ 环保工程师/ 品质工程师/ 业务管理师/ 土木工程师/ 制改工程师/ 安全管理师/ 采购工程师/ 企划 管理师/ 物流工程师/ 生管管理师/ 实验室工程师/ 自动化工程师/ 人力 资源管理师/ 软硬件开发工程师/ 新材料研发工程师 |
| 专业需求 | 材料/化工类 物理/光学类 电子/电气类 机电/机械类 自动化/研发类 计算机/数学类 工业工程/行政管理类 工业安全/土木工程类 语言类 财会/市场营销类 人力资源管理等 |
| 招聘条件 | 2026 届本科、研究生毕业生 |
| 招聘流程 | 简历投递→电话交流→初试→复试→录用→签约→OFFER 发放→入职 |
| 投递简历 | Cyndy.YX.Tian@avaryholding.com |
| 联系方式 | 田女士 13333310129(同微信) 扫描直接添加微信: 
|
三、培训发展

四、晋升通道
根据个人职业兴趣与专长,选择管理职或专业技术职双轨发展晋升通道,在不同发展阶段,相应训练满足个人成长。

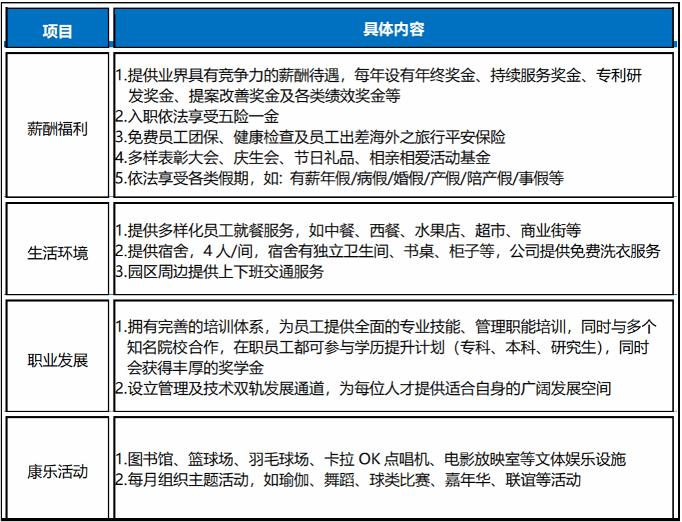
五、员工福利

六、生活文娱

~期待你的加入~